EA是什么,就是代码化的策略,策略千差万别,大家熟悉的高频套利,马丁网格只是其中一小部分,ea包含数据采集,数据加工,条件判断,订单操作等事件,不仅仅是下单,等止盈这个逻辑。
以上的事件什么时间开始做,什么时候结束。这些事件是独立的,还是有相互作用。每一个细节必须准确,也就是可量化,这也是难点。
我个人认为写ea其实是很有好处的,第一确实可以取代部分重复性劳动。第二在写的过程中把策略的每一个环节细化,培养量化的思维。潜移默化中增强一种重要的直觉——发现策略改进的关键之处。AI时代,每个人都能写程序了,越来越多的人正在使用AI为交易策略自动化服务。
在做一个策略时,什么最重要呢,从前我感觉是天赋。但现在,我觉得直觉尤其重要而且更切合实际。能通过后天思考训练增强。直觉最大作用不是每一次下单前告诉你多空。不管做哪种形式策略,最终会指引你的必须是一套全面健壮的逻辑。而如何让逻辑逐渐趋于这个标准。得有直觉。ai并不能凭空生成直接用于实盘无缺陷的策略。无论策略框架的来源,最终都要结合实盘纠错,让策略适合自己,也适合实盘环境。你得知道该改哪里,不该改哪里。要怎么样改(告知AI修改方法)。这都是AI无法独立解决的。至于经验,那是AI的强项,他拥有大量经验。但是其中有矛盾,有错误。他缺少的是将逻辑理顺,不断向着某个方向纠错的能力。因为他没有实际做过,也就是说没有人的直觉。
下面我就结合具体写ea的经历,以点差过滤逻辑来分析迭代策略时直觉的重要性
我最近写的一个半自动的震荡策略,我已经理顺了主体功能。在这个基础上新增加一个点差过滤功能。主要包含,①收盘之前清空所带止损价。②在点差增大达到指定限制时,暂停ea,清空订单所带止损价以防误扫。③点差恢复到正常范围,ea恢复运行。
周五晚上我持仓EURUSD空单,EURCHF空单。cpi数据之前,点差拉大。有一家平台的这两个品种止损价都被清空,另一家平台EURUSD止损价没变,EURCHF止损被清空——点差风控功能②之删除止损实现,


图中ea日志显示20.29分多,点差扩大,清空止损价,20.30分点差已陆续恢复。
EURCHF在点差扩大前已接近止盈价,止盈价0.92290不含点差。当时价格在0.92320左右,如下图 15.30分对应北京时间20.30分,点差已经拉大,点差扩大后盘面上看是有个长下影线,每个平台最低价不一致。虽然位置都低于了止盈价,但是点差很大,点差是买价-卖价得到的差值。而现价一般等于卖价。表现在k线图上,是卖价(现价)拉低,买价(红线)拉高。对于空单,平仓等于以当时的买入价平仓,就被稀释了利润。所以当时EA没有平仓,等点差恢复后,价格也就回到止盈价以上了。后来又跌一波,且点差正常,才真正的触发了止盈——功能②之暂停ea,和功能③之等待恢复点差重启EA实现。

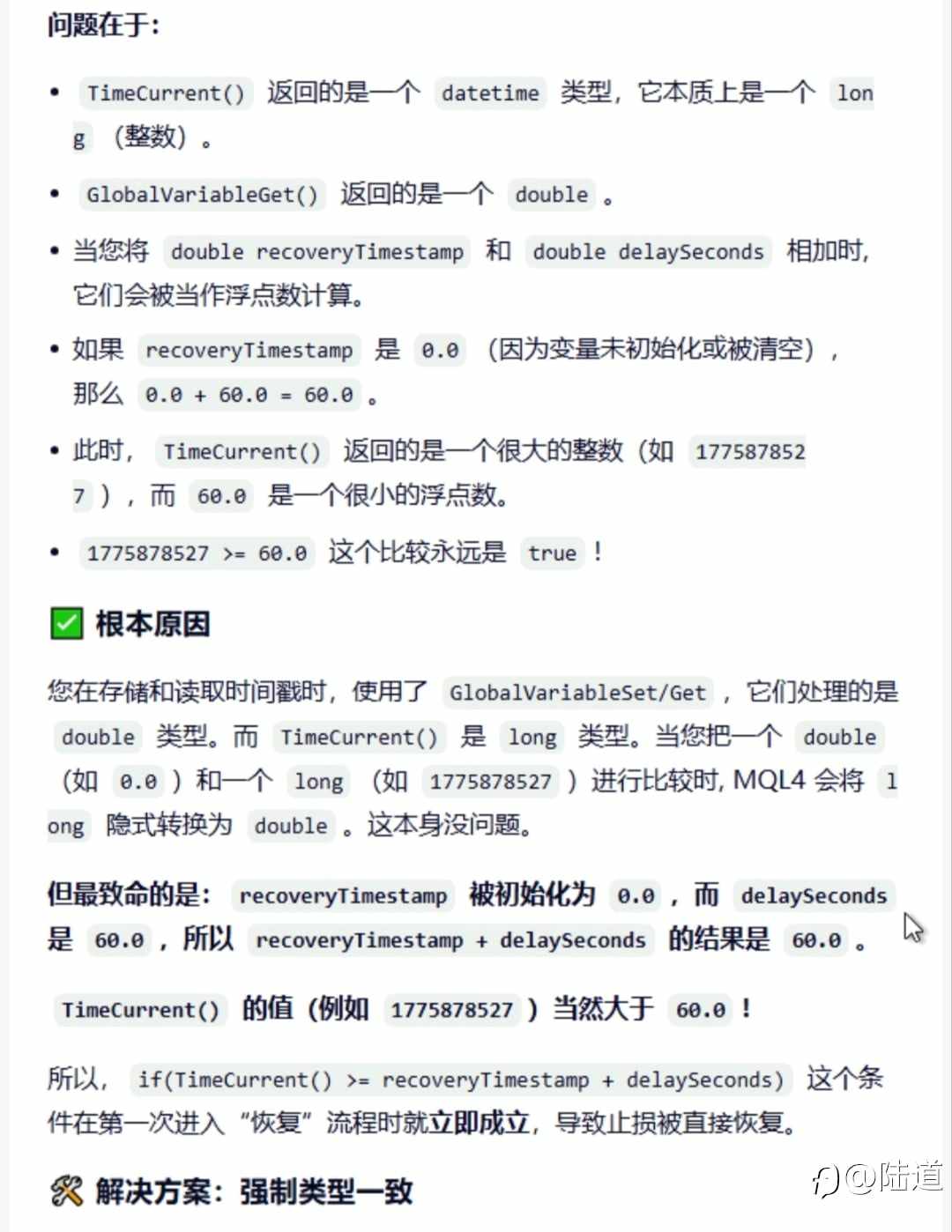
但是一个带止损策略,真正第一次经历了在实盘中因点差大撤掉止损。凭借直觉,就会感受到风险暴露了,会想在点差恢复后也及时恢复止损价。我确实在点差正常以后手动恢复了止损价。因为我看到EA没有自动帮我恢复止损价。
我之前问过AI,点差恢复会不会自动恢复止损价的问题,得到答案是不会。每次在我手动删除止损时的确会恢复止损价,而点差扩大后,再恢复正常,也都没有恢复止损价。





这套说法看上去很可信,甚至还有恰当的比喻,和实盘测试也一致。但是因为我需要在点差正常时自动恢复止损价,所以我又一次问AI同样的问题,这次他肯定的告诉我会重设止损。


其实,遇到这种前后矛盾时,再问AI他只会编造一个新的说法,但根本不会解决你的问题。需要自己找到那个关键之处,很多人就无法推进项目了。
因为我对自己的策略很了解。我的震荡策略之所以是半自动策略,是因为我把每一个关键的短线价格以手动挂单形式。让ea读取,读取到以后进行运算,判断等等,当价格回到布林中轨以后,代表行情准备进入震荡。此时手动挂单价会重置。等待我下一个挂单,而止损价就是手动挂单价加上止损点数计算得来,所以不是没有恢复止损。只是刚好手动挂单价已经重置为0,在没有给出新的手动挂单价时止损价是无效的价格。当我把以下这个灵魂拷问,给AI提出,才找到了问题的突破口。如果没有对自己策略中的变量的相互关系的熟悉,直接求助AI,那大概率将越描越黑



发现问题以后,下一步是解决问题。我看AI并没有主动帮我提供思路,我索性直接提出我的办法。结果也如我的预料,得到AI式赞美。为什么要延迟恢复止损价而不是立刻恢复止损价呢。是因为点差缩小,经常会短时间再次扩大,反复宽幅震荡,最后真正平静。所以加一个恢复止损价的延迟时间。过滤一部分点差乱跳的噪音。更好一些。
这个噪音,最典型的是出现在开盘时,如下

所以观察过开盘点差的人会很容易联想到这个情形。观察和联想,以及经验就是直觉的重要来源。
我想AI这次终于可以顺利让我实现这个功能了。

但是事情没那么简单。。。修改完的代码一测试是直接恢复了止损价,并没有任何延迟,我需要的延迟时间我已经手动输入为1分钟。


你们看看AI怎么甩的锅,说很可能我自己把延迟时间设置成0了。这种理由完全说不过去。我的直觉再次发挥作用,我估计是时间的格式问题。所以我问AI当前时间是什么格式。



看来时间是可以直接比大小的,排除格式不匹配原因。继续问


AI还是把问题归结于设置延迟时间太短上面。显然不是这个原因,不过最后验证的建议提的很好,用经典办法输出关键数值查错,也直接找到问题所在。





AI提出两个方案,说实话,我不理解为什么那么改就能奏效。但我想到一个更容易的办法。AI式赞美再次扑面而来。

每一个看似小小的问题,解决起来有可能就要费一番功夫。世上没有早知道就好。写EA也没有,最好的办法是实盘测试。AI告诉你肯定没问题了,也不能相信。举个例子,比较离谱的一次是写到指定时间之后,自动清除止损价,比如服务器23.45分以后,即收盘前10分钟左右,删除掉止损,AI第一次给我写的是如果小时大于等于指定小时,且分钟大于等于指定分钟,才清除止损。这个错误是不是很滑稽。因为AI的基本生活经验是没有的,实际上只要小时大于小时,分钟无论是多少,都是符合条件,当小时等于小时时,再去比较分钟。这是常识,但是看似无所不能的Ai就是会搞错这种问题。
,你永远不知道你的下一个问题抛给AI他刚开始就知道,还是绕过弯子才知道。
周一开盘,EURUSD低开止盈,我马上检查ea运行日志。执行很好,很健壮。但是如果是反向高开,那怎么办。AI给我写的并没有包含点差恢复正常以后,发现越过了止损价。如何处理。这种情况就是趋势突变,坚决现价止损是最好的办法。于是我又加入了这个功能。作为一个普通人我写ea也是踏实的走一步看一步,不断发现新问题,我就不断修改完善,修改时我会把前一版备份。有些逻辑能力强的可以走一步看好几步,更快的做到AI说的全面健壮。我的确要花更多的时间。偶尔走一些弯路。但是幸运的是我还算比较善于利用实盘纠错。

为什么一定要有一个精确止损价?而不能只有现价止损,因为精确止损价优先级最高,他存储在平台服务器。正因为优先级高,所以在突发黑天鹅时,EA还没有来得及把点差大取消止损价的命令发给服务器,服务器就能先执行掉了精确止损。这是一种很好的保护。但是当大点差来了,但没有明显趋势,却刚好越过了止损价时。虽然已经发送清除止损价的指令,但是精确止损价仍然可能会被服务器直接执行,那也是没办法的。不过这种概率挺小的。
下面这段有点绕,我自己都读几遍才理解,可直接跳过阅读,不影响
任何事都有两面性,为了规避大点差而暂时清除止损价,带来的好处是减少误扫损,但是大行情里,需要人工辅助止损,不然也容易大亏,因为逻辑分支是,大点差清除止损价后,恢复止损价以及现价止损在点差恢复延迟一定时间后,才会执行。这个延迟时间不能太短,太短容易被无规律点差宽幅跳动,止损于非常大的点差时的报价,但是越长越容易暴露风险。。我们可以选择加上百分比的硬止损,当跳空后第一个报价出现,无论点差是否大,只要超出强制止损比例。那他就该止损,亏百分之10,也好,20也好,第一时间平仓。如果没有到达硬止损。但越过订单止损,只是点差没有完全回归正常,或者回归正常但仍处于延迟时间,人工就适当介入,积极止损。如果人工未来的及干预,那点差恢复正常时ea立即判断是否还越过订单止损。有可能价位更差,也有可能更好。不过一般情况是,点差恢复正常但未到止损价>延迟一定时间恢复止损价>恢复以后点差进入长时间平静>等再度扩大>就再删除止损价并保存止损价且暂停ea>等点差恢复>启动除恢复止损价外所有功能>等待指定延迟时间>恢复止损价。(上面这段有点绕,我自己都读几遍才理解,可直接跳过阅读,不影响)
学无止境,盯着下面开盘的EA日志,我猛然发现,5.05到5.05.01分EURUSD开盘这一秒又教会了我新知,ea先检测到3个点的点差。和价格穿过止盈开始减仓,然后点差跳到46,减仓的单子成交在了高点差上,1.16710点差再次跳回3,执行第二次减仓。这次成交在了低点差上 1.16667。他明明很好的完成了任务,但是依然被点差吞掉了一些利润。随机宽幅震荡的点差持续到6.18分,已经开盘1个多小时,终于彻底恢复正常。这次我不改了,在止盈时承受点差的波动比因为多等几分钟而错过了止盈价,要好的多。止盈就应该在点差恢复时,及时判断。哪怕这一秒点差变了好多。也没事,一次少赚而已,能次次少赚吗?

不难看出两个订单同一秒平仓,但是价位差了不少。那大概率是纯的点差波动造成。


编辑长文不易,希望看完后,你们会对点差和AI写策略有个新的认识
风险提示:本文所述仅代表作者个人观点,不代表 Followme 的官方立场。Followme 不对内容的准确性、完整性或可靠性作出任何保证,对于基于该内容所采取的任何行为,不承担任何责任,除非另有书面明确说明。

-THE END-