avatar
· 阅读量 4,822
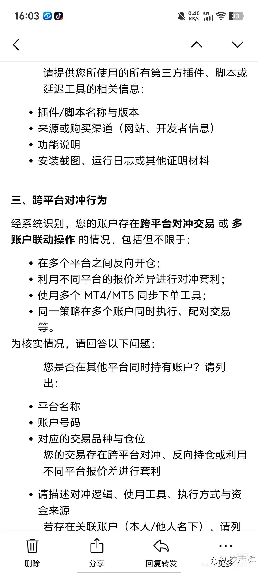
EC的违规交易的帽子是最多的,尤其是毒流量订单、对冲交易、剥头皮、持仓时间太短、频繁交易、复利交易、只交易一个品种....总之,盈利就是违规。

风险提示:本文所述仅代表作者个人观点,不代表 Followme 的官方立场。Followme 不对内容的准确性、完整性或可靠性作出任何保证,对于基于该内容所采取的任何行为,不承担任何责任,除非另有书面明确说明。

回复 13
avatar
最近EC的投诉越来越多了😂
avatar
凌志辉
作者
本来就是国人自己坑国人的台子,口碑非常差
avatar
这几年那么多人投诉,它还是照常运转,也是奇怪!😬
avatar
有啥奇怪的 亏钱的人很多 赚钱没几个
avatar
个人认证
EC世人皆知比非洲还黑
avatar
不给出金了,盈利永远都是错
avatar
开仓扣一次 点差、平仓在扣一次、在ec也算长见识了
avatar
这恶心了。跨平台对冲交易,怎么了?同步跟单又怎么了?
avatar
亨哒(达)没有违规手法一说,欢迎测试☕️
avatar
这不就是某平台的马甲吗。
avatar
哪家平台的马甲
avatar
巨黑这平台
avatar
上面的那些扣帽子的行为全是自营公司不给出金的规矩,这个券商成自营公司了?管得这么宽

-THE END-

  • tradingContest